69书吧 郭长军教授/何建国教授团队揭示了宿主蛋白单氨基酸多态性决定鱼类病毒跨物种致病谱
病毒致病性是病毒与宿主相互作用的结果,受到病毒免疫逃逸策略和宿主抗病毒免疫等多种因素的影响。传染性脾肾坏死病毒(ISKNV)是一种大型双链DNA病毒,属于虹彩病毒科(Iridoviridae)肿大细胞病毒属(Megalocytivirus),具有极广的宿主范围,可感染超过180种海淡水鱼类。然而,它在不同宿主中的致病力差异巨大:感染鳜鱼、大口黑鲈等鲈形目鱼类后致死率高达90%以上,而感染草鱼、鲫鱼等鲤形目鱼类后则不致病。传统研究认为病毒基因变异是其致病力差异的关键,但该认知仍不足以解释为何基因组相对稳定的虹彩病毒在跨物种传播中出现致病力显著分化,这暗示了宿主内在机制在决定虹彩病毒致病力差异中发挥着关键作用。
针对这一科学问题,郭长军教授/何建国教授团队首次提出鱼类病毒的“致病谱(Pathogenicity Spectrum)”概念,即同一种鱼类病毒在跨物种感染中的致病性存在显著的种间差异。基于此,研究团队深入阐明了ISKNV通过靶向STING通路逃避宿主干扰素(IFN)应答的分子机制,解析了STING蛋白的单氨基酸多态性在决定病毒跨物种致病谱中的关键作用。
研究结果
1、宿主IFN应答差异与ISKNV跨物种致病性呈负相关
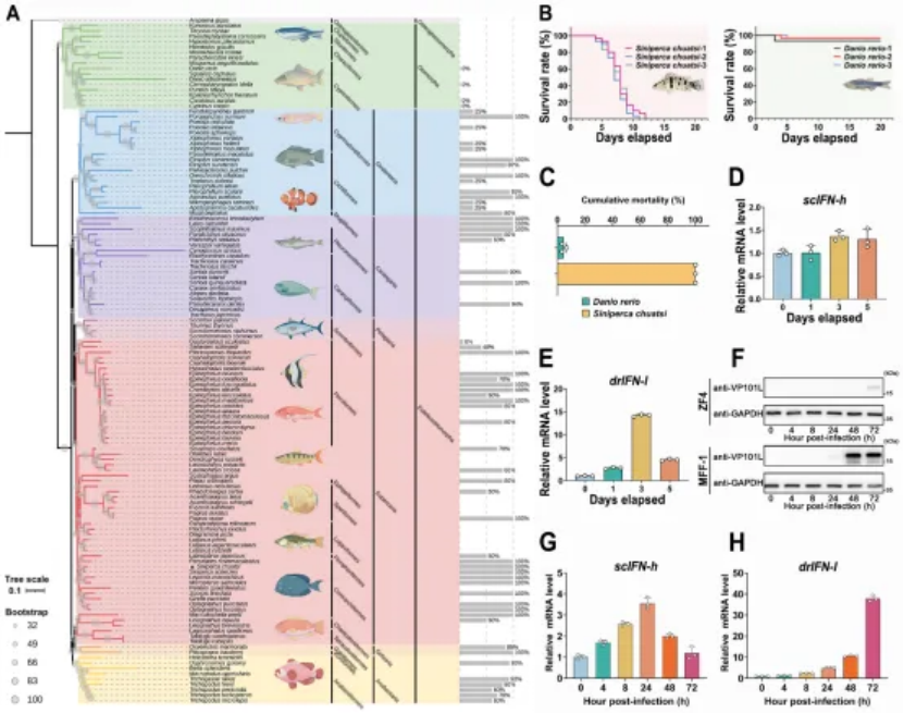
研究首先通过系统分析128种ISKNV宿主的死亡率数据及实验验证,发现ISKNV在鳜鱼(致死率100%)中显著抑制IFN应答,而在斑马鱼(致死率<10%)中则诱导了IFN的表达。这一宿主特异性的免疫反应差异提示,IFN调控机制的差异可能是决定病毒致病力高低的关键因素(图1)。

图1 ISKNV在不同鱼类宿主中的死亡率及其与干扰素的关系
2、病毒E3泛素连接酶VP012R靶向降解STING以抑制免疫应答
通过筛选ISKNV编码的E3泛素连接酶,研究团队发现VP012R蛋白能显著抑制IFN通路的激活。机制研究表明,VP012R通过其N端RING指结构域与鳜鱼STING的C端结构域相互作用,并利用宿主泛素-蛋白酶体系统诱导鳜鱼STING在C196和K315位点发生泛素化降解,从而阻断下游抗病毒信号的传递(图2)。

图2 ISKNV VP012R靶向降解STING以抑制免疫应答
3、STING K315/R315多态性是决定病毒致病谱的分子开关
研究进一步发现,STING蛋白第315位氨基酸的多态性(K315/R315)与ISKNV的致病力高度相关。在鳜鱼等易感物种中,该位点为赖氨酸(K315)或苏氨酸(T315),易被VP012R靶向进行泛素化降解,导致免疫逃逸和高死亡率;而在鲫鱼等抗性物种中,该位点为精氨酸(R315),能够抵抗VP012R介导的降解,维持STING稳定性并激活有效的抗病毒免疫(图3)。这一发现揭示了宿主蛋白的单氨基酸异质性是决定病毒跨物种致病谱的关键遗传因子。

图3鳜鱼STING的K315位点在决定ISKNV致死率方面起关键作用
本研究揭示了鱼类虹彩病毒ISKNV利用单氨基酸异质性精准调控宿主STING-IFN通路以实现免疫逃逸的分子机制。研究首次将宿主STING蛋白的K315/R315异质性确立为预测病毒跨物种致病力的遗传标记,解释了宿主遗传异质性如何塑造病毒的致病谱。这一发现弥补了传统上过分依赖“病毒基因组变异解析致病性差异”的研究范式,为理解病毒-宿主共同进化提供了新的视角,同时也为鱼类抗病育种关键靶标筛选及新策略创制提供重要理论依据。
上述研究成果以“STING single amino acid polymorphisms modulate iridovirus immune evasion and pathogenicity spectrum”为题发表于国际著名学术期刊《Proceedings of the National Academy of Sciences of the United States of America(PNAS)》。论文共同第一作者为博士后秦孝伟、博士研究生梁敏聪和博士后潘维强,郭长军教授和何建国教授为共同通讯作者。本研究得到国家重点研发计划、现代农业产业技术体系及国家自然科学基金的联合资助。


